¿Quien soy?

Soy estudiante de Ingeniería de Sistemas apasionado por la tecnología, la programación y la resolución de problemas. Me considero una persona curiosa y con una mentalidad empírica que disfruta aprender explorando diferentes áreas del conocimiento.

Me caracterizo por tener buenas habilidades de comunicación, trabajo en equipo y una actitud perseverante: no me gusta rendirme fácilmente cuando enfrento un desafío. Siempre busco aprender algo nuevo en cada proyecto que realizo.

Proyectos

Algoritmos de búsqueda en grafos

Implementación visual de los algoritmos BFS y DFS en Python para recorrer grafos.

Sistema de gestión para peluquería

Aplicación desarrollada con Spring Boot y base de datos relacional para administrar clientes, servicios y citas. Incluye generación de reportes con JasperSoft.

Tecnologías: Spring Boot, MySQL, JasperSoft

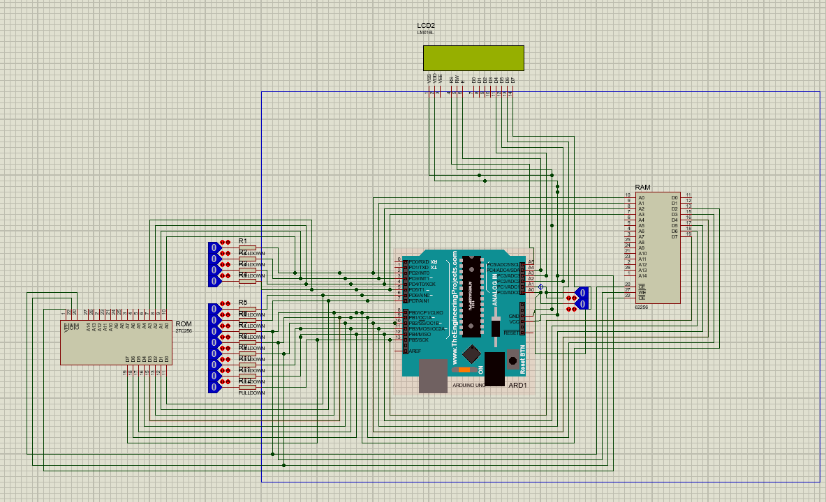
Simulación de memoria RAM y ROM con Arduino

Proyecto realizado en Proteus donde se almacenan y leen iniciales mediante direcciones binarias.

Configuración de redes en Cisco Packet Tracer

Simulación y configuración de routers inalámbricos para prácticas de redes.

Contacto

Si quieres hablar sobre tecnología, proyectos o posibles colaboraciones, puedes contactarme. Siempre estoy abierto a aprender y trabajar en nuevas ideas.